【洞察國情】特朗普會營救黎智英嗎?——談特朗普2.0的香港政策

特朗普強勢回朝,從流散香港人的角度看,最希望他能夠實踐其在大選前作出的承諾,謀求釋放黎智英。

他在10月24日接受保守派網紅Hugh Hewitt 訪問,被問到他一旦當選,會否謀求釋放黎智英時,他十分肯定地說:「100%」。他繼續說:「很容易,我將讓他出來,我只消對他們(指中共)說:『聽著:請幫我一個忙』(Listen, do me a favor)」 。

釋放黎智英,就等於否定《國安法》,涉及否定中共在香港建立的整個「國安體制」,其難度接近「不可能」,所以很多人會認為特朗普這番話不過是選舉語言,不能當真。但筆者覺得,雖然機會渺茫,但也不妨一試,這是因為:

第一,中共有一個道德卑劣的傳統,就是把公民當「人質」(即「政治籌碼」)用來交換利益,例如1989天安門事件後,中共遭西方制裁,為了取得美國最惠國待遇(那時中共還沒有加入「世界貿易組織」)就有不少民運人士被用來作籌碼交換西方給它最惠國地位。現在流亡在海外的很多民運朋友,就是這樣被交換出來的。

第二,中共有個實用主義傳統,「為求自保,不惜妥協」,而這些妥協是可以毫無原則的,例如鄧小平為取信美國,讓美國協助中共發展經濟,就不惜發動所謂「對越自衛還擊戰」,為美國「懲戒」它的宿敵。

有此兩個特點,只要特朗普誘之「紅蘿蔔」並懾之以「大棒」,無論「誘」或「懾」,力度足夠的話,不是絕對不可能的。

事實上,中美兩國元首目前的處境和氣勢大相徑庭。特朗普以前所未有的國內支持度強勢回歸,令他居然能夠未親政已經令敵震懾:中東各伊斯蘭極端組織均表示願意偃旗息鼓、普京上月在「金磚峰會」上還說要擺脫美元,在祝賀特朗普的聲明中表示還繼續使用美元,而且對侵略烏克蘭戰爭一事上表示願意接受和解,這說明他的強勁氣場本身已經對其對手產生震懾的作用。

相比之下,習近平是處於弱勢。自從三中全會以來盛傳他大權旁落的各種說法紛至沓來,說明他的權力態勢正處於10多年來的最低潮。盛傳中共高層對習近平最不滿的地方有三:一,修憲為自己謀終身制,益己損黨;二,毀掉香港使中共背負民族罪人的惡名;三,把中國綁在俄羅斯侵烏戰車上,以至開罪整個西方世界。這就說明,如果要中共釋放黎智英來復原香港,在中共黨內是沒有困難,甚至是受歡迎的。

所以我判斷,從兩個領導人的相對氣場和國內國際支持度來看,只要能夠找到一個適合的下台階讓習近平及港共政權釋放黎智英,這是有可能的。

假如習近平頑冥不靈呢?特朗普有的是武器。在特朗普上一任內,他已經毫不客氣地對中共的香港政策作出反擊。2019年香港市民展開「反送中運動」時,特朗普簽署了《香港人權和民主法案》(the Hong Kong Human Rights and Democracy Act of 2019),其後又簽署《香港自治法案》(Hong Kong Autonomy Act of 2020),對鎮壓香港市民的中共及港共官員實施制裁。

最重要的是,2020年3月時任國務卿蓬佩奧向國會提交《美國-香港法案》年審報告時,第一次認證(certify)香港已經失去高度自治,已經不符合該法例賦予香港的各種有別于中共的優惠政策。為此,特朗普發出總統「行政命令」(Executive Order E.O. 13936),要求聯邦政府各個部門採取措施取消過去給與香港的各種有別於中國大陸的優惠措施,並對鎮壓香港人民的中共和港共官員進行制裁。

可惜的是,由於2020年底特朗普的任期中斷,他無法有效地貫徹他的《13936號行政命令》。現在他捲土重來,就有條件嚴格執行他定下的政策。我們不妨看看他的行政命令還有甚麼重磅武器。

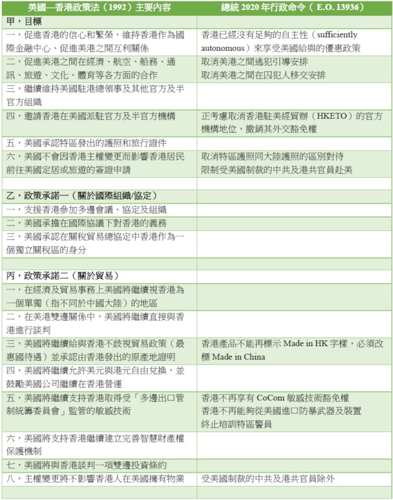
筆者在下表詳細列出「美國—香港政策法(1992)」 的主要內容(左欄)及美國總統行政命令E.O. 13936 (右欄)的主要修定內容。從這個對照表可以看出,現在已經出台的措施,對香港來說,只是「毛毛雨」,很多對香港有致命打擊的措施尚未出台,例如:

一,香港金融中心的地位:繼續允許香港留在 SWIFT 系統內,繼續允許香港保持聯繫匯率制。隨著中共繼續利用香港協助俄羅斯規避西方對其金融制裁,則這些政策都是可以改變的。鑒於直到2018年為止,即中共改革開放40年後,香港仍然為中共提供高達60%的外資來源,中共是很難不考慮這個因素的。

二,香港貿易地位:在關稅及貿易問題上,美國目前仍然把香港和大陸分開處理,使香港對美國出口不像大陸產品要受高昂的美國關稅影響。假如美國不再視香港為獨立關稅區,而把香港歸入中國,則這將是香港滅頂之災。表面上看,雖然過去十年,美對港貿易順差超過2700億美元,在其全球交易夥伴中最高,但其中相當一部分是大陸經香港轉口到美國的貿易,正是中共利用香港這個窗口避免了高額的關稅。隨著中共繼續利用香港協助俄羅斯、伊朗、北韓等規避西方對其高科技出口制裁,則這些政策都是可以改變的。

三,香港的國際地位:由於美國已經取消香港在美港事務中區別於中國大陸的對待,它同樣可以在國際事務中取消大陸和香港之間的區別對待,如果成功的話,將可以使得香港頓失國際地位。過去,國際社會因為相信中共會恪守《中英聯合聲明》給與香港的保證,都願意接受香港作為國際非主權組織的成員資格,使中國在國際組織中實際上佔有兩票的格局。雖然美國無法命令國際組織取消香港的席位,但卻可以在輿論上呼籲改變中國「一國兩票」的不平等局面,或提出在接受香港席位的同時要接受台灣為成員。這些都是可以讓中共感到很頭疼的事。

這些強大的政策武器,都可以令中共頭疼。有這些強大的政策武器為後盾,加上兩位領導人的相對強弱,以黎智英來換取中共、港共、以及習近平一個喘息的機會,不是沒有可能的。

從「光復香港」這個目的看,當然不應該只滿足于釋放黎智英,但釋放黎智英,卻是降服「國安法」這頭惡魔的第一步,讓我們「一步一腳印」,就從這第一步開始走。

- 程翔(中國問題專家)

(以上評論純屬作者個人觀點,並不代表本台立場。)

----------

附表:美國香港關係法主要內容及其被廢除狀況

1.png
2.png